Đề thi thử Sinh Tốt nghiệp THPT 2025-2026 Cụm 13 trường THPT (Hải Phòng)
Bài viết đề thi thử Sinh Tốt nghiệp THPT 2025-2026 Cụm 13 trường THPT, Hải Phòng. Qua bài viết này sẽ giúp Giáo viên có thêm tài liệu giảng dạy, giúp học sinh có thêm đề ôn thi tốt nghiệp THPT Sinh 2025-2026.
Đề thi thử Sinh Tốt nghiệp THPT 2025-2026 Cụm 13 trường THPT (Hải Phòng)
Chỉ từ 500k mua trọn bộ Đề thi thử tốt nghiệp THPT 2026 Sinh học (từ Trường/Sở) bản word có lời giải chi tiết:
- B1: gửi phí vào tk:
1133836868- CT TNHH DAU TU VA DV GD VIETJACK - Ngân hàng MB (QR) - B2: Nhắn tin tới Zalo VietJack Official - nhấn vào đây để thông báo và nhận đề thi
|
SỞ GD & ĐT HẢI PHÒNG CỤM 13 TRƯỜNG THPT |
ĐỀ THI THỬ TN THPT LẦN I, NĂM HỌC 2025-2026 Môn thi: SINH HỌC Ngày thi: 18/01/2026 Thời gian làm bài: 50 phút (không tính thời gian phát đề) Số trang: 10 trang |
PHẦN I. Trắc nghiệm nhiều lựa chọn. Thí sinh làm từ câu 1 đến câu 18. Mỗi câu hỏi thí sinh chỉ chọn một phương án.
Câu 1. Loài, nhóm loài thực vật nào sau đây chỉ có chu trình Calvin trong pha tối quang hợp?
A. Xương rồng.
B. Rau dền.
C. Đậu
D. Ngô.
Câu 2. Hình ảnh sau mô tả các bước thí nghiệm chứng minh sự hình thành tinh bột trong quang hợp ở thực vật. Dựa vào hình ảnh, hãy cho biết có bao nhiêu nhận định sau đây là đúng?
I. Phần lá bị bịt giấy đen sau khi nhúng vào dung dịch iodine thì không quan sát thấy sự đổi màu.
II. Phần lá bị bịt giấy đen sau khi nhúng vào dung dịch iodine có sự đổi màu xanh tím.
III. Đun sôi cách thuỷ trong cồn nhằm mục đích loại bỏ diệp lục trong lá để quan sát thí nghiệm dễ dàng hơn.
IV. Phần lá không bị bịt giấy đen sau khi nhúng vào dung dịch iodine có sự đổi màu xanh tím.
V. Mục đích của việc đặt chậu cây trong bóng tối 2 ngày nhằm mục đích thúc đẩy quá trình hô hấp ở thực vật.
A. 1.
B. 2.
C. 3.
D. 4.
Câu 3: Hình 1 mô tả hệ thống tuần hoàn máu ở cơ thể người. Chú thích 1, 2, 3, 4 trong hình 1 là hệ thống các mạch máu.
Hình 1
Quan sát hình trên và cho biết phát biểu nào dưới đây không đúng?
A. 2 và 4 là những mạch máu giàu O2.
B. 1 và 2 là những mạch máu giàu CO2.
C. Tất cả các mạch máu 1,2,3,4 đều được cấu tạo từ ba lớp.
D. Trong mạch máu số 4, máu chảy dưới áp lực cao.
Câu 4. Để tạo giống lúa vàng (Golden rice) giàu Beta-caroten góp phần cải thiện tình trạng thiếu vitamin A ở trẻ em, người ta cần chuyển gene X từ một loài thực vật vào cây lúa. Quy trình này sử dụng vi khuẩn Agrobacterium tumefaciens làm tế bào nhận để chuyển gene. Một trong những công đoạn rất quan trọng của quy trình này được biểu diễn trong hình dưới đây.
Phát biểu nào sau đây là đúng về hình này?
A. Cấu trúc 1 là DNA tái tổ hợp.
B. Cấu trúc 2 là thể truyền.
C. 4 có thể là DNA vùng nhân của vi khuẩn.
D. T là giai đoạn cần sử dụng enzyme restrictase.
Câu 5. Ở đậu Hà Lan, allele quy định kiểu hình hạt trơn và allele quy định kiểu hình nào sau đây được gọi là một cặp allele?
A. Hạt nhăn.
B. Thân cao.
C. Hạt vàng.
D. Hoa trắng.
Câu 6. Trong công nghệ DNA tái tổ hợp, enzyme cắt giới hạn Retrictase được dùng để
A. nối gene cần chuyển vào vector tạo DNA tái tổ hợp.
B. nhận biết dòng tế bào nhận mang DNA tái tổ hợp.
C. làm giãn màng sinh chất của tế bào nhận.
D. tạo đầu nối giữa vector và gene cần chuyển.
Câu 7: Sơ đồ dưới đây mô tả quá trình tái bản DNA, hãy quan sát hình và cho biết
Enzyme Helicase trong quá trình tái bản DNA có vai trò?
A. Xúc tác tổng hợp nên đoạn mồi cung cấp đầu 3’-OH cho enzyme DNA polymerase tổng hợp mạch mới.
B. Loại bỏ đoạn mồi và tổng hợp đoạn DNA thay thế.
C. Xúc tác nối các phân đoạn Okazaki lại với nhau hình thành mạch ra chậm.
D. Tháo xoắn DNA thành 2 mạch đơn.
Câu 8: Ở một loài thực vật, do đột biến điểm xảy ra ở vùng mã hoá của gene, từ gene B đã làm xuất hiện 4 allele mới. Bảng dưới đây thể hiện tổng số các cặp nucleotide từng loại, số liên kết hydrogen trong các allele và số amino acid trong chuỗi polypeptide tương ứng ở trong tế bào. Dấu (-) thể hiện số liệu chưa xác định.
|
|
Allele B |
Allele B1 |
Allele B2 |
Allele B3 |
Allele B4 |
|
Số cặp nucleotide A - T |
676 |
- |
676 |
675 |
- |
|
Số cặp nucleotide G - C |
492 |
492 |
- |
493 |
492 |
|
Số liên kết hydrogen |
- |
2828 |
2831 |
- |
2830 |
|
Số amino acid |
252 |
241 |
255 |
252 |
231 |
Theo lý thuyết, phát biểu nào sau đây không đúng?
A. Allele B1 có thể phát sinh đột biến mất 1 cặp nucleotide làm dịch khung đọc và xuất hiện sớm mã kết thúc, từ đó làm giảm số amino acid trong chuỗi polypeptide so với allele B.
B. Allele B2 có thể phát sinh đột biến thay thế 1 cặp G – C bằng 1 cặp A – T mà không làm thay đổi số amino acid trong chuỗi polypeptide tương ứng.
C. Allele B3 có thể phát sinh đột biến thay thế 1 cặp G – C bằng 1 cặp A – T làm giảm số liên kết hydrogen nhưng không làm thay đổi số amino acid.
D. Allele B4 có thể phát sinh đột biến làm xuất hiện bộ ba kết thúc sớm, dẫn đến chuỗi polypeptide ngắn hơn allele B.
Câu 9: Cho biết các codon mã hóa các amino acid tương ứng như sau:
GGG – Gly; CCC – Pro; GCU – Ala; CGA – Arg; UCG – Ser; AGC – Ser; UAC – Tyr.
Một đoạn mạch gốc của một gene ở vi khuẩn mang thông tin mã hóa cho đoạn polypeptide có 5 amino acid có trình tự các nucleotide là 3’CCC-AGC-ATG-CGA-GGG5’. Có bao nhiêu phát biểu dưới đây đúng?
(1) Trình tự của 5 amino acid do đoạn gene này quy định tổng hợp là Gly - Ser - Tyr - Ala - Pro.
(2) Nếu cặp A–T ở vị trí thứ 8 bị thay thế bằng cặp G–C thì không làm thay đổi số amino acid trong chuỗi polypeptide được tổng hợp.
(3) Nếu xảy ra đột biến thay thế 1 cặp nucleotide ở bất kì vị trí nào trong đoạn gene thì trình tự amino acid của đoạn polypeptide luôn bị thay đổi.
(4) Nếu đột biến mất cặp G-C ở vị trí thứ nhất thì trình tự và thành phần tất cả các amino acid trong đoạn polypeptide sẽ bị thay đổi.
A. 1
B. 2
C. 3
D. 4
Câu 10. Một loài thực vật có 7 nhóm gene liên kết. Khi khảo sát một quần thể của loài này người ta thấy có 5 thể đột biến (kí hiệu A, B, C, D, E) có số lượng NST như sau:
|
Thể đột biến |
A |
B |
C |
D |
E |
|
Số lượng NST |
21 |
13 |
15 |
28 |
35 |
Có bao nhiêu thể đột biến trên có thể thuộc thể đa bội lẻ?
A. 4.
B. 3.
C. 1.
D. 2.
Câu 11: Giả sử ở một loài thực vật có bộ nhiễm sắc thể 2n = 6, các cặp nhiễm sắc thể tương đồng được kí hiệu là Aa, Bb và Dd. Trong các dạng đột biến lệch bội sau đây, dạng nào là thể ba?
A. AaaBbDd
B. AaBbd.
C. AaBbbDdd.
D. AaBb.
Câu 12. Nhóm, loài động vật nào sau đây có giới đực là giới dị giao tử?
A. Châu chấu.
B. Ong.
C. Mèo.
D. Chim.
Câu 13: Bệnh Tay–Sachs là một rối loạn di truyền phá hủy các tế bào thần kinh trong não và tủy sống ở trẻ nhỏ, có thể gây tử vong. Một cặp vợ chồng đều có tiền sử mắc bệnh Tay–Sachs trong gia đình đang hi vọng thụ thai một đứa con nhưng lo ngại rằng họ có thể truyền lại chứng rối loạn này cho con. Để phòng sinh con không bị mắc bệnh, phương pháp đầu tiên cặp vợ chồng này cần sử dụng là:
A. xét nghiệm hai vợ chồng có mang gene bệnh hay không.
B. xét nghiệm phôi có mang gene bệnh hay không.
C. chọc dò dịch ối xem phôi có mang gene bệnh hay không.
D. sinh thiết tua nhau thai xem thai có mang gene bệnh hay không.
Câu 14: Trong cơ thể người, xét một gene (I) có 2 allele (B, b) đều có chiều dài 0,408 µm. gene B có chứa hiệu số giữa nucleotide loại T với một loại nucleotide khác là 20%, gene b có 3200 liên kết hydrogene. Phân tích hàm lượng nucleotide thuộc gene trên (gene I) trong một tế bào, người ta thấy có 2320 nucleotide loại C.
Theo lý thuyết, có bao nhiêu phát biểu sau đây là đúng?
(1) Tế bào đang xét có kiểu gene BBbb.
(2) Có thể tế bào này đang ở kỳ đầu của quá trình nguyên phân.
(3) Tế bào trên có thể là tế bào lưỡng bội bình thường hoặc là thể đột biến.
(4) Tế bào này có thể đang ở kỳ đầu của quá trình giảm phân I
A. 4.
B. 3.
C. 1.
D. 2
Câu 15: Khi nghiên cứu sự di truyền về màu sắc lông trên chuột nhảy Meriones unguiculatus, màu sắc của lông do hai cặp gene không allele thuộc hai NST khác nhau quy định. Những con chuột có cả gene trội B và C sẽ có màu lông đen, những con chuột chỉ có gene trội C sẽ có màu lông nâu, các kiểu gene còn lại cho màu lông trắng. Quan sát sơ đồ lai dưới đây và cho biết, đâu là phát biểu đúng về sự di truyền màu sắc lông này?
A. Số kiểu gene của chuột lông trắng nhiều hơn số kiểu gene của chuột lông nâu và lông đen.
B. Khi lai chuột lông nâu với trắng, đời con thu được 100% chuột lông trắng.
C. Cho chuột có kiểu gene dị hợp 2 cặp gene giao phối với nhau có thể thu được tỉ lệ kiểu hình là 12:3:1.
D. Cho chuột có lông trắng giao phối với chuột có lông nâu có thể thu được chuột có lông màu đen.
Câu 16: Hình vẽ sau đây mô tả một tế bào đang phân bào. Các chữ cái kí hiệu các gene tương ứng trên NST. Biết rằng đột biến xảy ra không quá một cặp NST. Dựa vào những thông tin trên hãy cho biết nhận định nào dưới đây là sai?
A. Tế bào trên đang ở kỳ giữa của nguyên phân.
B. Tế bào sinh dưỡng của loài trên có 3 cặp NST tương đồng.
C. Một tế bào sinh dưỡng của loài trên có bộ NST là 2n = 6.
D. Kết thúc quá trình phân bào này, tạo ra loại giao tử thừa một NST.
Câu 17: Có bao nhiêu hiện tượng sau đây là ví dụ về thường biến (mềm dẻo kiểu hình)?
I. Loài cáo Bắc cực (Alopex lagopus) sống ở xứ lạnh vào mùa đông có lông màu trắng, còn mùa hè thì có lông màu vàng hoặc xám.
II. Lá của cây vạn niên thanh (Dieffenbachia maculata) thường có rất nhiều đốm hoặc vệt màu trắng xuất hiện trên mặt lá xanh.
III. Màu hoa cẩm tú cầu (Hydrangea macrophylla) thay đổi phụ thuộc vào độ pH của đất: nếu pH < 7 thì hoa có màu lam, nếu pH = 7 hoa có màu trắng sữa, còn nếu pH > 7 thì hoa có màu hồng hoặc màu tím.
IV. Cây cỏ thi (Achillea millefolium) mọc ở độ cao 30 m (so với mặt biển) thì cao 50 cm, ở mức 1400 m thì cao 35 cm, còn ở mức 3050 m thì cao 25 cm.
A. 1.
B. 2.
C. 4.
D. 3.
Câu 18: Khi nghiên cứu về tính trạng khối lượng hạt của bốn giống lúa (đơn vị tính g/1000 hạt), người ta thu được như sau:
|
Giống lúa |
Số 1 |
Số 2 |
Số 3 |
Số 4 |
|
Khối lượng tối đa |
400 |
410 |
420 |
350 |
|
Khối lượng tối thiểu |
300 |
270 |
250 |
310 |
Tính trạng khối lượng hạt của giống nào có mức phản ứng hẹp nhất?
A. Giống số 4
B. Giống số 1
C. Giống số 3
D. Giống số 2
PHẦN II. Câu trắc nghiệm đúng sai. Thí sinh trả lời từ câu 1 đến câu 4. Trong mỗi ý a), b), c), d) ở mỗi câu, thí sinh chọn đúng hoặc sai.
Câu 1: Bảng dưới đây cho biết nồng độ một số chất trong máu của một động vật ở trạng thái bình thường và khi chức năng thận bị suy giảm:
|
Chỉ tiêu |
Bình thường |
Khi thận suy giảm |
|
Urê trong máu (mg/100 ml) |
20 |
80 |
|
Ion Na⁺ (mmol/L) |
140 |
155 |
|
Lượng nước tiểu (ml/ngày) |
1500 |
600 |
Dựa vào bảng số liệu trên, hãy cho biết các phát biểu sau là Đúng hay Sai:
a. Khi chức năng thận suy giảm, các chất thải trao đổi chất có xu hướng tích tụ trong máu.
b. Sự thay đổi nồng độ ion Na⁺ trong máu cho thấy cân bằng nội môi của cơ thể đã bị rối loạn.
c. Dựa vào bảng số liệu, có thể dự đoán rằng nếu tình trạng suy giảm chức năng thận kéo dài, cơ thể động vật sẽ bị rối loạn áp suất thẩm thấu và có nguy cơ phù nề.
d. Dựa vào bảng số liệu, có thể suy luận rằng khi chức năng thận suy giảm, nồng độ Na⁺ trong máu tăng sẽ làm giảm áp suất thẩm thấu của máu, từ đó khiến nước di chuyển từ dịch ngoại bào vào trong tế bào, góp phần làm tăng thể tích nước tiểu.
Câu 2: Có 4 gene (A, B, D và E) tham gia vào sự chuyển hóa một chất X và một đoạn DNA (có thể là một gene, kí hiệu là C) liên kết với các trình tự A, B và D. Người ta phân lập được các đột biến khác nhau ở trình tự C có ảnh hưởng đến sự biểu hiện của các gene cấu trúc (A, B, D và E). Họ tạo ra các kiểu gene ở các locus của gene A và trình tự C rồi xác định enzyme do gene A mã hóa có được tạo ra hay không trong mỗi trường hợp có mặt hoặc không có mặt chất X, được thể hiện ở bảng sau:
|
Kiểu gene |
C+A+ |
C-A- |
C-A+ / C+A- |
CcA- / C-A+ |
|
Hàm lượng enzyme A khi không có X |
0 |
0 |
0 |
100pg |
|
Hàm lượng enzyme A khi có X |
100pg |
0 |
100pg |
100pg |
Biết rằng Cc và C- và A- là các đột biến; C+ và A+ là bình thường. Về mặt lí thuyết, các phát biểu sau đây đúng hay sai?
a. Khi trình tự C ở trạng thái bình thường, gene A chỉ được biểu hiện khi trong môi trường có mặt chất X.
b. Đột biến Cᶜ làm cho gene A mất khả năng đáp ứng với sự có mặt hay không có mặt của chất X.
c. X là chất cảm ứng hoạt động của gene A.
d. Gene A chịu sự kiểm soát của trình tự C.
Câu 3: Ở một loài thú, màu lông được quy định bởi một gene nằm trên nhiễm sắc thể thường có 4 alelle: alelle Cb quy định lông đen, alelle Cy quy định lông vàng, alelle Cg quy định lông xám và alelle Cw quy định lông trắng. Trong đó alelle Cb trội hoàn toàn so với các alelle Cy, Cg và Cw; alelle Cy trội hoàn toàn so với alelle Cg và Cw; alelle Cg trội hoàn toàn so với alelle Cw. Tiến hành các phép lai để tạo ra đời con. Cho biết không xảy ra đột biến. Theo lý thuyết, mỗi nhận định sau đây là Đúng hay Sai?
a. Kiểu hình lông vàng có nhiều kiểu gene quy định nhất.
b. Phép lai giữa hai cá thể có kiểu hình khác nhau luôn tạo ra đời con có nhiều loại kiểu gene và nhiều loại kiểu hình hơn phép lai giữa hai cá thể có cùng kiểu hình.
c. Phép lai giữa cá thể lông đen với cá thể lông vàng hoặc phép lai giữa cá thể lông vàng với cá thể lông xám có thể tạo ra đời con có tối đa 4 loại kiểu gene và 3 loại kiểu hình.
d. Có 3 phép lai (không tính phép lai thuận nghịch) giữa hai cá thể lông đen cho đời con có kiểu gene phân li theo tỉ lệ 1 : 1 : 1 : 1.
Câu 4: Edward Bernardi, đến từ Springwell (Anh) đã mất đi liên tiếp 6 đứa con khi mới chào đời hoặc được 1 đến 2 năm. Đứa con cuối cùng của bà sống sót được đến 21 tuổi. Bà rất buồn vì điều đó, bà không hiểu sao con bà lại lần lượt mất sớm như vậy. Nhóm nghiên cứu của giáo sư Doug Turnbull làm việc tại trường Đại học Newcastle (Anh) đã lao vào nghiên cứu trường hợp đặc biệt này và họ đã làm nên lịch sử khi phát hiện ra nguyên nhân gây ra những cái chết liên tiếp của các con cô Sharon là do căn bệnh di truyền có tên là Hội chứng Leigh do gene nằm trong ti thể gây ra. Đây là một tình trạng rối loạn thần kinh nghiêm trọng thường xuất hiện trong một năm đầu đời của một đứa trẻ.
a. Edward Bernardi nhận gene gây bệnh Leigh từ mẹ.
b. Quá trình tổ hợp và phân li ngẫu nhiên của các NST trong quá trình thụ tinh giúp Edward Bernardi có thể sinh những đứa con bình thường.
c. Giả sử chồng cô có gene gây bệnh Leigh, cô không mang gene bệnh thì những đứa con của cô sinh ra sẽ có xác suất bị bệnh là 50%.
d. Edward Bernardi có thể sinh con khỏe mạnh bình thường bằng phương pháp TPIVF (thụ tinh trong ống nghiệm).
PHẦN III: Câu trắc nghiệm yêu cầu trả lời ngắn. Thí sinh trả lời từ câu 1 đến câu 6.
Câu 1: Sử dụng đồng vị phóng xạ C14 trong CO2 để tìm hiểu về quá trình quang hợp ở một loài thực vật C3. Tiến hành 2 thí nghiệm với 2 chậu cây:
- Thí nghiệm 1: Chiếu sáng và cung cấp CO2 đầy đủ cho chậu cây. Sau 1 khoảng thời gian thì không chiếu sáng và cung cấp CO2 có chứa đồng vị phóng xạ C14 vào môi trường. Quan sát tín hiệu phóng xạ theo thời gian.
- Thí nghiệm 2: Chiếu sáng và cung cấp CO2 mang đồng vị phóng xạ C14. Sau một thời gian thì ngừng cung cấp CO2 nhưng vẫn chiếu sáng cho chậu cây. Quan sát tín hiệu phóng xạ theo thời gian.
Từ kết quả thu được ở 2 thí nghiệm trên, hãy cho biết có bao nhiêu nhận định dưới đây là đúng?
(1) Trong thí nghiệm 1, khi tắt ánh sáng thì pha sáng không diễn ra nên không tạo ra ATP và NADPH, quá trình tái tạo RuBP từ PGA bị giảm.
(2) Trong thí nghiệm 2, khi không có CO2 nhưng vẫn có ánh sáng, ATP, NADPH vẫn được tạo ra bình thường còn lượng RuBP giảm dần.
(3) Chất X là APG, chất Y là RuBP.
(4) Nếu tiến hành thí nghiệm tương tự trên thực vật CAM, trong trường hợp không có CO2, tín hiệu phóng xạ sẽ xuất hiện chủ yếu trong acid malic.
Câu 2: Người ta nuôi một tế bào vi khuẩn E.coli trong môi trường chỉ chứa N14 (lần thứ 1). Sau ba thế hệ, người ta chuyển sang môi trường nuôi cấy chỉ chứa N15 (lần thứ 2) để cho mỗi tế bào nhân đôi 2 lần. Sau đó, lại chuyển các tế bào đã được tạo ra sang nuôi cấy trong môi trường có N14 (lần thứ 3) để chúng nhân đôi 2 lần nữa. Kết thúc quá trình trên, số tế bào chỉ chứa N14 là bao nhiêu?
Câu 3. Giả sử một Operon có các trình tự nucleotide được kí hiệu Q, R, S, T, U. Hình bên thể hiện các đột biến mất đoạn (đoạn bị mất kí hiệu \ \ \) và hậu quả xảy ra ở các trình tự. Theo lý thuyết, trong các nhận định sau, có mấy nhận định không đúng?
(1) Vùng S và T là vùng có liên quan đến các gene điều hòa và vùng vận hành O.
(2) Vùng Q có thể liên quan đến vùng vận hành.
(3) Đoạn U là vùng liên quan tới gene cấu trúc.
(4) Đoạn R, U liên quan đến gene điều hòa.
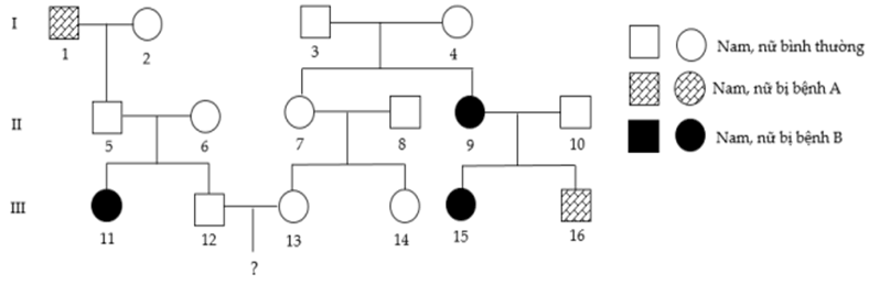
Câu 4. Sơ đồ phả hệ sau mô tả sự di truyền của hai bệnh:
Mỗi bệnh do 1 trong 2 allele của 1 gene quy định, người số 10 không mang allele gây bệnh A, người số 8 không mang allele gây bệnh B, các gene phân li độc lập. Cặp vợ chồng số (12) – (13) sinh con, xác suất để người con này là con trai và không mang allele gây bệnh là bao nhiêu phần trăm?
Câu 5. Tính trạng thân xám (A), cánh dài (B) ở ruồi giấm là trội hoàn toàn so với thân đen (a), cánh cụt (b); 2 gen quy định tính trạng cùng nằm trên 1 cặp NST thường. Gen D quy định mắt màu đỏ là trội hoàn toàn so với alen d quy định mắt màu trắng nằm trên vùng không tương đồng của nhiễm sắc thể giới tính X. Thế hệ P cho giao phối ruồi cái XDXd với ruồi đực XdY được F1 có 180 cá thể, trong đó có 9 ruồi cái đen, cụt, trắng. Cho rằng tất cả các trứng tạo ra đều tham gia vào quá trình thụ tinh và hiệu suất thụ tinh của trứng là 80% và 100% trứng thụ tinh được phát triển thành cá thể. Theo lí thuyết, có bao nhiêu tế bào trứng không xảy ra hoán vị gen?
Câu 6. Khi lai thuận nghịch hai giống lúa đại mạch có lá màu xanh lục bình thường (màu xám) và lục nhạt (màu trắng) với nhau thì thu được kết quả như hình dưới đây.
Nếu lấy hạt phấn của cây được tạo ra từ phép lai thuận thụ phấn cho cây được tạo ở phép lai nghịch thu được đời con có màu xanh lục nhạt (màu trắng) chiếm tỉ lệ bao nhiêu phần trăm?
_______ Hết _______
Xem thêm đề thi thử Sinh năm 2025-2026 tốt nghiệp THPT trên cả nước khác:
Đề thi thử Sinh Tốt nghiệp THPT 2025-2026 Sở GD&ĐT Ninh Bình
Đề thi thử Sinh Tốt nghiệp THPT 2025-2026 Khối THPT Cụm Cẩm Xuyên (Hà Tĩnh)
Đề thi thử Sinh Tốt nghiệp THPT 2025-2026 trường THCS - THPT Nguyễn Khuyến (TP. HCM)
Đề thi thử Sinh Tốt nghiệp THPT 2025-2026 trường THPT Hàn Thuyên (Bắc Ninh)
Đề thi thử Sinh Tốt nghiệp THPT 2025-2026 trường THPT Số 2 Nguyễn Bỉnh Khiêm (Gia Lai)
Đề thi thử Sinh Tốt nghiệp THPT 2025-2026 trường THPT Hàm Rồng (Thanh Hóa)
Đề thi thử Sinh Tốt nghiệp THPT 2025-2026 trường THPT Chuyên Hạ Long (Quảng Ninh)
Đề thi thử Sinh Tốt nghiệp THPT 2025-2026 trường THPT Việt Yên Số 1 (Bắc Ninh)
Đề thi thử Sinh Tốt nghiệp THPT 2025-2026 trường THPT Triệu Sơn 1 (Thanh Hóa)
Đề thi thử Sinh Tốt nghiệp THPT 2025-2026 trường THPT Tĩnh Gia 4 (Thanh Hóa)
Đã có app VietJack trên điện thoại, giải bài tập SGK, SBT Soạn văn, Văn mẫu, Thi online, Bài giảng....miễn phí. Tải ngay ứng dụng trên Android và iOS.
Theo dõi chúng tôi miễn phí trên mạng xã hội facebook và youtube:Nếu thấy hay, hãy động viên và chia sẻ nhé! Các bình luận không phù hợp với nội quy bình luận trang web sẽ bị cấm bình luận vĩnh viễn.
- Giải Tiếng Anh 12 Global Success
- Giải sgk Tiếng Anh 12 Smart World
- Giải sgk Tiếng Anh 12 Friends Global
- Lớp 12 Kết nối tri thức
- Soạn văn 12 (hay nhất) - KNTT
- Soạn văn 12 (ngắn nhất) - KNTT
- Giải sgk Toán 12 - KNTT
- Giải sgk Vật Lí 12 - KNTT
- Giải sgk Hóa học 12 - KNTT
- Giải sgk Sinh học 12 - KNTT
- Giải sgk Lịch Sử 12 - KNTT
- Giải sgk Địa Lí 12 - KNTT
- Giải sgk Giáo dục KTPL 12 - KNTT
- Giải sgk Tin học 12 - KNTT
- Giải sgk Công nghệ 12 - KNTT
- Giải sgk Hoạt động trải nghiệm 12 - KNTT
- Giải sgk Giáo dục quốc phòng 12 - KNTT
- Giải sgk Âm nhạc 12 - KNTT
- Giải sgk Mĩ thuật 12 - KNTT
- Lớp 12 Chân trời sáng tạo
- Soạn văn 12 (hay nhất) - CTST
- Soạn văn 12 (ngắn nhất) - CTST
- Giải sgk Toán 12 - CTST
- Giải sgk Vật Lí 12 - CTST
- Giải sgk Hóa học 12 - CTST
- Giải sgk Sinh học 12 - CTST
- Giải sgk Lịch Sử 12 - CTST
- Giải sgk Địa Lí 12 - CTST
- Giải sgk Giáo dục KTPL 12 - CTST
- Giải sgk Tin học 12 - CTST
- Giải sgk Hoạt động trải nghiệm 12 - CTST
- Giải sgk Âm nhạc 12 - CTST
- Lớp 12 Cánh diều
- Soạn văn 12 Cánh diều (hay nhất)
- Soạn văn 12 Cánh diều (ngắn nhất)
- Giải sgk Toán 12 Cánh diều
- Giải sgk Vật Lí 12 - Cánh diều
- Giải sgk Hóa học 12 - Cánh diều
- Giải sgk Sinh học 12 - Cánh diều
- Giải sgk Lịch Sử 12 - Cánh diều
- Giải sgk Địa Lí 12 - Cánh diều
- Giải sgk Giáo dục KTPL 12 - Cánh diều
- Giải sgk Tin học 12 - Cánh diều
- Giải sgk Công nghệ 12 - Cánh diều
- Giải sgk Hoạt động trải nghiệm 12 - Cánh diều
- Giải sgk Giáo dục quốc phòng 12 - Cánh diều
- Giải sgk Âm nhạc 12 - Cánh diều


Giải bài tập SGK & SBT
Tài liệu giáo viên
Sách
Khóa học
Thi online
Hỏi đáp

