20+ Đề thi Toán lớp 2 Học kì 1 Cánh diều năm 2026 tải nhiều nhất
Với bộ 20+ Đề thi Học kì 1 Toán lớp 2 năm 2026 có đáp án theo cấu trúc mới được biên soạn bám sát nội dung sách Cánh diều và sưu tầm từ đề thi Toán 2 của các trường Tiểu học trên cả nước. Hi vọng bộ đề thi này sẽ giúp học sinh ôn tập và đạt kết quả cao trong các bài thi Học kì 1 Toán 2.
20+ Đề thi Toán lớp 2 Học kì 1 Cánh diều năm 2026 tải nhiều nhất
Chỉ từ 100k mua trọn bộ đề thi Cuối Học kì 1 Toán lớp 2 Cánh diều theo cấu trúc mới bản word có lời giải chi tiết:
- B1: gửi phí vào tk:
1133836868- CT TNHH DAU TU VA DV GD VIETJACK - Ngân hàng MB (QR) - B2: Nhắn tin tới Zalo VietJack Official - nhấn vào đây để thông báo và nhận đề thi
Đề thi Học kì 1 Toán lớp 2 Cánh diều (Giáo viên VietJack)
Phòng Giáo dục và Đào tạo .....
Đề thi Học kì 1 - Cánh diều
năm 2025
Bài thi môn: Toán lớp 2
Thời gian làm bài: phút
(không kể thời gian phát đề)
(Đề số 1)
PHẦN 1. TRẮC NGHIỆM
Câu 1. Số liền sau của số tròn chục nhỏ nhất là:
A. 9
B. 10
C. 11
D. 12
Câu 2. Dãy số được viết theo thứ tự tăng dần là:
A. 91; 57; 58; 73; 24
B. 57; 58; 91; 73; 24
C. 57; 58; 24; 73; 91
D. 24; 57; 58; 73; 91
Câu 3. Cho dãy số: 2; 7; 12; 17; 22;....... Hai số tiếp theo trong dãy là:
A. 27; 32
B. 18; 20
C. 17; 20 D
. 17; 21
Câu 4. Đúng ghi Đ, sai ghi S vào ô trống:
Bạn Long nhẹ hơn bạn Thư ...
Tổng hai xô nước là 14 lít ...
Bút chì B dài 9 cm ...
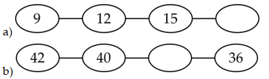
Câu 5. Điền số thích hợp vào ô trống.
Đáp án lần lượt của câu a và b là:
A. 18; 38
B. 20; 38
C. 38; 18
................................
................................
................................
................................
................................
................................
Phòng Giáo dục và Đào tạo .....
Đề thi Học kì 1 - Cánh diều
năm 2025
Bài thi môn: Toán lớp 2
Thời gian làm bài: phút
(không kể thời gian phát đề)
(Đề số 1)
Phần 1: Trắc nghiệm (3 điểm)
Câu 1: Các số 425; 405 và 415 được viết theo thứ tự từ bé đến lớn là:
A. 425; 415; 405 C. 405; 415; 425
B. 415; 405; 425 D. 415; 425; 405
Câu 2: Đây là tờ lịch tháng 12. Hỏi ngày 25 tháng 12 là thứ mấy?
A. Thứ sáu C. Thứ bảy
B. Thứ hai D. Chủ nhật
Câu 3: Trong lọ hoa chỉ có hai loại hoa là hoa hồng và hoa cúc. Hà nhắm mắt và lấy ra một bông hoa bất kì trong lọ. Hỏi khả năng Hà lấy được bông hoa cúc là có thể, không thể hay chắc chắn xảy ra?
A. Không thể
B. Có thể
C. Chắc chắn
Câu 4: Tổng nào dưới đây ứng với phép nhân 5 × 3?
A. 5 + 3 B. 5 + 5 + 5
C. 3 + 3 + 3 + 3 + 3 D. 3 + 3 + 3
Câu 5: Kết quả của phép tính 200km + 140km là:
A. 340km B. 34km C. 304km D. 214km
Câu 6: Số nào dưới đây có cách đọc là ba trăm linh lăm?
A. 35 B. 305 C. 355 D. 325
Phần 2: Tự luận (7 điểm)
Câu 1: Tìm thương biết số bị chia bằng 4 và số chia bằng 2.
Câu 2: Đặt tính rồi tính
a) 215 + 400 b) 450 – 320 c) 845 – 130
Câu 3: Anh cao 149cm, em thấp hơn anh 20cm. Hỏi em cao bao nhiêu xăng – ti – mét?
Câu 4: Quan sát biểu đồ tranh sau rồi trả lời các câu hỏi:

a) Cửa hàng nào bán được nhiều xe nhất trong một ngày?
b) Trong một ngày, cả ba cửa hàng bán được tổng cộng bao nhiêu chiếc xe đạp?
Phòng Giáo dục và Đào tạo .....
Đề thi Học kì 1 - Cánh diều
năm 2025
Bài thi môn: Toán lớp 2
Thời gian làm bài: phút
(không kể thời gian phát đề)
(Đề số 2)
I. Trắc nghiệm:
Câu 1: Phép tính 27 + 46 có kết quả là:
A. 53 B. 63 C. 73 D. 83
Câu 2: Phép tính 80 - 23 có kết quả là:
A. 57 B. 58 C. 59 D. 67
Câu 3: Phép tính 15 kg + 27 kg có kết quả là:
A. 32 kg B. 42 kg C. 32 kg D. 42 kg
Câu 4: Thứ hai tuần này là ngày 23 tháng 12. Thứ hai tuần sau là ngày:
A. 31 B. 30 C. 29 D. 28
II. PHẦN TỰ LUẬN (8 điểm)
Bài 1: (2 điểm) Đặt tính rồi tính:
|
32 + 19 ......................... ......................... ......................... |
71 – 54 ......................... ......................... ......................... |
29 + 9 ......................... ......................... ......................... |
63 – 5 ......................... ......................... ......................... |
Bài 2: (2 điểm) Tìm x:
|
a) x – 55 = 45 ………………………….. ………………………….. |
b) x + 49 = 90 ………………………….. ………………………….. |
|
c) 28 + x = 100 ………………………….. ………………………….. |
d) 64 – x = 25 ………………………….. ………………………….. |
Bài 3: (3 điểm) Can bé đựng 45 lít dầu. Can to đựng nhiều hơn can bé 9 lít dầu. Hỏi can to đựng được bao nhiêu lít dầu?
…………………………………………………………………………………………………..
…………………………………………………………………………………………………..
…………………………………………………………………………………………………..
Bài 4: (1 điểm): Hình vẽ bên có:
|
a) ………….. hình tam giác. Là hình: ……………………………. ……………………………………… b) ………….. hình tứ giác. Là hình: ……………………………. ……………………………………… |
![]() |
Phòng Giáo dục và Đào tạo .....
Đề thi Học kì 1 - Cánh diều
năm 2025
Bài thi môn: Toán lớp 2
Thời gian làm bài: phút
(không kể thời gian phát đề)
(Đề số 3)
Phần 1: Trắc nghiệm (4 điểm)
Câu 1: Giá trị của chữ số 7 trong số 72 là:
A. 7 B. 70 C. 9 D. 5
Câu 2: Số gồm 2 chục, 5 đơn vị viết là:
A. 20 B. 5 C. 25 D. 52
Câu 3: Số liền sau số nhỏ nhất có hai chữ số là:
A. 10 B. 9 C. 11 D. 20
Câu 4: Hiệu của 54 và 18 là:
A. 36 B. 72 C. 46 D. 62
Câu 5: Tổng của 3dm và 5cm là:
A. 35cm B. 35dm C. 8dm D. 8cm
Câu 6: Mẹ Tùng mua sáu chục quả trứng. Mẹ Tùng làm món ăn hết 4 quả trứng. Hỏi mẹ Tùng còn lại bao nhiêu quả trứng?
A. 2 quả B. 20 quả C. 60 quả D. 56 quả
Câu 7: Hôm nay là chủ nhật ngày 8 tháng 12. Sinh nhật Dương vào ngày 10 tháng 12. Hỏi sinh nhật Dương vào ngày thứ mấy?
A. Thứ hai B. Thứ ba C. Thứ tư D. Thứ năm
Câu 8: Hình bên có:
|
A. 4 tứ giác B. 5 tứ giác C. 8 tứ giác D. 9 tứ giác |
![]() |
Phần 2: Tự luận
Câu 1: (2 điểm) Đặt tính rồi tính
54 + 39 19 + 33 82 – 17 76 – 39
…………………………………………………………………………………………………..
…………………………………………………………………………………………………..
…………………………………………………………………………………………………..
Câu 2: (1 điểm) Hãy vẽ thêm kim giờ để đồng hồ chỉ:

Câu 3: (2 điểm) Nhà chú Ba nuôi 100 con gà. Nhà cô Tư nuôi ít hơn nhà chú Ba 17 con gà. Hỏi nhà cô Tư nuôi bao nhiêu con gà? (M3)
Bài giải
…………………………………………………………………………………………………..
…………………………………………………………………………………………………..
…………………………………………………………………………………………………..
…………………………………………………………………………………………………..
Câu 4: (1 điểm) Mẹ mua 7 lít nước tương, mẹ muốn đổ vào ba loại chai: 3l, 2l và 1l. Hỏi mẹ cần mỗi loại mấy chai?
Bài giải
…………………………………………………………………………………………………..
…………………………………………………………………………………………………..
…………………………………………………………………………………………………..
…………………………………………………………………………………………………..

Phòng Giáo dục và Đào tạo .....
Đề thi Học kì 1 - Cánh diều
năm 2025
Bài thi môn: Toán lớp 2
Thời gian làm bài: phút
(không kể thời gian phát đề)
(Đề số 4)
Phần 1: Trắc nghiệm (3 điểm)
Câu 1: Trong các số sau: 635; 689; 762; 431. Số lớn nhất là:
A. 635 B. 689 C. 762 D. 431
Câu 2: Đồng hồ sau chỉ mấy giờ?
|
A. 10 giờ 15 phút C. 10 giờ B. 10 giờ 3 phút D. 3 giờ 10 phút |
![]() |
Câu 3: Trên bàn có các thẻ đánh số 1; 2; 3; 4; 5. Minh nhắm mắt và lấy ra một thẻ bất kì trong 5 thẻ ở trên bàn. Hỏi khả năng nào dưới đây không thể xảy ra?
A. Thẻ được lấy ra là thẻ ghi số 0
B. Thẻ được lấy ra là thẻ ghi số 1
C. Thẻ được lấy ra là thẻ ghi số 5
D. Thẻ được lấy ra là thẻ ghi một số nhỏ hơn 10
Câu 4: Số 912 có chữ số hàng trăm là:
A. 9 B. 1 C. 2 D. 0
Câu 5: Kết quả của phép tính 18cm : 2 là:
A. 9cm B. 16cm C. 8cm D. 10cm
Câu 6: Cho bảng sau:

Dựa vào bảng đã cho, trong các tuyến đường từ Hà Nội đi các tỉnh, tuyến đường nào dài nhất?
A. Hà Nội – Vinh C. Hà Nội – Quảng Ninh
B. Hà Nội – Mộc Châu D. Hà Nội – Bắc Ninh
Phần 2: Tự luận (7 điểm)
Câu 1: Tìm tích, biết hai thừa số là 5 và 9.
Câu 2: Đặt tính rồi tính
a) 243 + 325 b) 721 + 193 c) 362 – 145
Câu 3: Để sửa sang một công viên, người ta đã mua 745 viên gạch đỏ và gạch xám. Biết rằng có 245 viên gạch xám. Hỏi có bao nhiêu viên gạch đỏ?
Câu 4: Quan sát biểu đồ tranh sau rồi trả lời các câu hỏi:

a) Lớp 2C trồng được bao nhiêu câu trong đợt lễ phát động?
b) Lớp nào trồng được nhiều cây nhất trong đợt lễ phát động?
Phòng Giáo dục và Đào tạo .....
Đề thi Học kì 1 - Cánh diều
năm 2025
Bài thi môn: Toán lớp 2
Thời gian làm bài: phút
(không kể thời gian phát đề)
(Đề số 5)
I. Trắc nghiệm (4 điểm): Khoanh vào chữ cái đặt trước câu trả lời đúng
Câu 1: Số liền trước của 99 là:
A. 97 B. 98 C. 100 D. 101
Câu 2: Dãy số được viết theo thứ tự giảm dần là:
A. 91; 57; 58; 73; 24 B. 91; 73; 58; 57; 24
C. 24; 57; 58; 73; 91 D. 91; 73; 57; 58; 24
Câu 3: Cho dãy số: 1, 5, 9, 13,… , … . Hai số tiếp theo trong dãy là:
A. 16, 18 B. 18, 20 C. 17, 20 D. 17, 21
Câu 4: Kết quả của phép tính nào bé hơn 45?
A. 24 + 27 B. 73 – 28 C. 62 – 37 D. 28 + 18
Câu 5: Lan hái được 24 bông hoa, Liên hái được nhiều hơn Lan 16 bông hoa. Liên hái được số bông hoa là:
A. 8 bông hoa B. 39 bông hoa C. 40 bông hoa D. 18 bông hoa
Câu 6: Hình M có:
|
A. 4 hình tam giác, 4 hình tứ giác. B. 4 hình tam giác, 3 hình tứ giác. C. 2 hình tam giác, 3 hình tứ giác. D. 2 hình tam giác, 4 hình tứ giác. |
![]() |
II. Tự luận (6 điểm)
Câu 1: Đúng ghi Đ, sai ghi S vào ô trống:
![]() |
a. Muốn tìm số bị trừ ta lấy hiệu cộng với số trừ. ☐ b. Độ dài một gang tay của mẹ khoảng 2dm. ☐ c. 45 + x = 92. Giá trị của x là: 48. ☐ d. Trong hình H, túi gạo nặng 12kg. ☐ |
Câu 2: (1 điểm) Đặt tính rồi tính:
29 + 47 100 – 34
..............................................................................................................................................
..............................................................................................................................................
..............................................................................................................................................
..............................................................................................................................................
Câu 3: (2 điểm) Giải toán:
Đoạn dây màu xanh dài 92cm. Đoạn dây màu đỏ ngắn hơn đoạn dây màu xanh 17cm. Hỏi đoạn dây màu đỏ dài bao nhiêu xăng-ti-mét?
Bài giải
..............................................................................................................................................
..............................................................................................................................................
..............................................................................................................................................
..............................................................................................................................................
Câu 4: (1 điểm) Viết vào chỗ chấm:
a) Một phép cộng có tổng bằng một số hạng ...........................................................................
b) Một phép trừ có số bị trừ bằng hiệu ...........................................................................
Phòng Giáo dục và Đào tạo .....
Đề thi Học kì 1 - Cánh diều
năm 2025
Bài thi môn: Toán lớp 2
Thời gian làm bài: phút
(không kể thời gian phát đề)
(Đề số 6)
Phần 1: Trắc nghiệm (3 điểm) Khoanh tròn vào chữ cái trước kết quả đúng.
Câu 1: Số lớn nhất có hai chữ số là:
A. 100 B. 99 C. 90 D. 98
Câu 2: Điền dấu(<, >, =) thích hợp vào ô trống: 7+ 8 ☐ 8+ 7
A. < B. > C. = D. Không điền được
Câu 3: Điền số thích hợp vào ô trống: ☐ – 35 = 65
A. 90 B. 35 C. 100 D. 30
Câu 4: Số?
1 giờ chiều hay … giờ
A. 12 B. 13 C. 14 D. 15
Câu 5: Hình bên có bao nhiêu hình tứ giác?
|
A. 1 B. 2 C. 3 D. 4 |
![]() |
Câu 6: Kết quả của phép tính 36 + 28 – 14 là:
A. 54 B. 50 C. 40 D. 14
Phần 2: Tự luận
Câu 1: (2 điểm) Đặt tính rồi tính:
a) 26 + 29 b) 41 – 27
…………………………………………………………………………………………………..
…………………………………………………………………………………………………..
…………………………………………………………………………………………………..
Câu 2: (2 điểm) Tìm x, biết:
a) x + 18 = 60 b) x – 29 = 34 + 12
…………………………………………………………………………………………………..
…………………………………………………………………………………………………..
…………………………………………………………………………………………………..
Câu 3: (2 điểm) Mai có 35 bông hoa, Lan có ít hơn Mai 8 bông hoa. Hỏi Lan có bao nhiêu bông hoa?
Bài giải
…………………………………………………………………………………………………..
…………………………………………………………………………………………………..
…………………………………………………………………………………………………..
Câu 4: (1 điểm) Em hãy viết phép trừ có số bị trừ, số trừ và hiệu bằng nhau.
…………………………………………………………………………………………………..
…………………………………………………………………………………………………..
…………………………………………………………………………………………………..
Phòng Giáo dục và Đào tạo .....
Đề thi Học kì 1 - Cánh diều
năm 2025
Bài thi môn: Toán lớp 2
Thời gian làm bài: phút
(không kể thời gian phát đề)
(Đề số 7)
I. Trắc nghiệm Khoanh vào chữ cái đặt trước câu trả lời đúng
Câu 1: Số liền sau của 90 là:
A. 100 B. 89 C. 90 D. 91
Câu 2: Kết quả phép tính 50 + 30 là:
A. 8 B. 80 C. 53 D. 90
Câu 3: Giá trị của chữ số 5 hơn giá trị chữ số 2 trong số 52 là:
A. 3 B. 57 C. 48 D. 7
Câu 4: x – 37 = 45. Giá trị của x là:
A. 82 B. 72 C. 8 D. 83
Câu 5: Lan hái được 24 bông hoa, Lan hái được nhiều hơn Liên 6 bông hoa. Liên hái được số bông hoa là:
A. 30 bông hoa B. 18 bông hoa C. 28 bông hoa D. 20 bông hoa
Câu 6: Hình M có:
|
A. 4 hình tam giác, 2 hình tứ giác. B. 3 hình tam giác, 3 hình tứ giác. C. 5 hình tam giác, 3 hình tứ giác. D. 2 hình tam giác, 4 hình tứ giác. |
![]() |
II. Tự luận
Câu 1: (2 điểm) Đúng ghi Đ, sai ghi S vào ô trống
a) Con gà nặng khoảng 10kg. ☐
b) 11 giờ đêm hay còn gọi là 1 giờ đêm. ☐
c) Mỗi bước chân em đi dài khoảng 30cm. ☐
d) Mỗi ngày em nên uống khoảng 5 lít nước. ☐
Câu 2: (1 điểm) Đặt tính rồi tính:
54 + 39 76 – 39
…………………………………………………………………………………………………..
…………………………………………………………………………………………………..
…………………………………………………………………………………………………..
Câu 3: (2 điểm) Giải toán:
Thùng thứ nhất có 45 lít nữa, thùng thứ hai ít hơn thùng thứ nhất 17 lít. Hỏi thùng thứ hai có bao nhiêu lít sữa?
Bài giải
…………………………………………………………………………………………………..
…………………………………………………………………………………………………..
…………………………………………………………………………………………………..
…………………………………………………………………………………………………..
…………………………………………………………………………………………………..
Câu 4: (1 điểm) Tìm tổng và hiệu của số liền sau và số liền trước số 18.
Bài giải
…………………………………………………………………………………………………..
…………………………………………………………………………………………………..
…………………………………………………………………………………………………..
................................
................................
................................
Trên đây tóm tắt một số nội dung miễn phí trong bộ Đề thi Toán lớp 2 năm 2026 mới nhất, để mua tài liệu trả phí đầy đủ, Thầy/Cô vui lòng xem thử:
Tủ sách VIETJACK luyện thi vào 10 cho 2k11 (2026):
Đã có app VietJack trên điện thoại, giải bài tập SGK, SBT Soạn văn, Văn mẫu, Thi online, Bài giảng....miễn phí. Tải ngay ứng dụng trên Android và iOS.
Theo dõi chúng tôi miễn phí trên mạng xã hội facebook và youtube:Bộ đề thi năm 2025 các lớp các môn học được Giáo viên nhiều năm kinh nghiệm tổng hợp và biên soạn theo Thông tư mới nhất của Bộ Giáo dục và Đào tạo, được chọn lọc từ đề thi của các trường trên cả nước.
Nếu thấy hay, hãy động viên và chia sẻ nhé! Các bình luận không phù hợp với nội quy bình luận trang web sẽ bị cấm bình luận vĩnh viễn.
- Đề thi lớp 1 (các môn học)
- Đề thi lớp 2 (các môn học)
- Đề thi lớp 3 (các môn học)
- Đề thi lớp 4 (các môn học)
- Đề thi lớp 5 (các môn học)
- Đề thi lớp 6 (các môn học)
- Đề thi lớp 7 (các môn học)
- Đề thi lớp 8 (các môn học)
- Đề thi lớp 9 (các môn học)
- Đề thi lớp 10 (các môn học)
- Đề thi lớp 11 (các môn học)
- Đề thi lớp 12 (các môn học)
- Giáo án lớp 1 (các môn học)
- Giáo án lớp 2 (các môn học)
- Giáo án lớp 3 (các môn học)
- Giáo án lớp 4 (các môn học)
- Giáo án lớp 5 (các môn học)
- Giáo án lớp 6 (các môn học)
- Giáo án lớp 7 (các môn học)
- Giáo án lớp 8 (các môn học)
- Giáo án lớp 9 (các môn học)
- Giáo án lớp 10 (các môn học)
- Giáo án lớp 11 (các môn học)
- Giáo án lớp 12 (các môn học)









Giải bài tập SGK & SBT
Tài liệu giáo viên
Sách
Khóa học
Thi online
Hỏi đáp

